2022-2025年浮法玻璃供需平衡表(第二十二周) 本周浮法玻璃产量供应15.68万吨日,环比增加0.09万吨日。本周浮法玻璃库存348.77万吨,环比增加10.46万吨,本周日度库存环比增加1.49万吨,本周全国浮法玻璃样本库存表需14.19万吨日,本周库存表需环比上周下降1.66万吨日,本周处在端午假期,各区域库存均有增加。 浮法玻璃供需平衡表 2025年06月05日 0 点赞 0 评论 159 浏览
2025年6月5日浮法玻璃基本面汇总 当前浮法玻璃供需存季节性改善,但需求端地产表现一般,沙河供应又呈现回升趋势,叠加后期玻璃需求面临梅雨淡季,短期库存难以较大幅度下降。浮法玻璃基本面季节性供强需弱,价格上涨驱动不足,易跌难涨。 基本面信息汇总 2025年06月05日 0 点赞 0 评论 221 浏览
2025年6月4日浮法玻璃基本面汇总 当前浮法玻璃供需存季节性改善,但需求端地产表现一般,沙河供应又呈现回升趋势,叠加后期玻璃需求面临梅雨淡季,短期库存难以较大幅度下降。浮法玻璃基本面季节性供强需弱,价格上涨驱动不足,易跌难涨。 基本面信息汇总 2025年06月04日 0 点赞 0 评论 156 浏览
2025年6月3日浮法玻璃基本面汇总 当前浮法玻璃供需存季节性改善,但需求端地产表现一般,沙河供应又呈现回升趋势,叠加后期玻璃需求面临梅雨淡季,短期库存难以较大幅度下降。浮法玻璃基本面季节性供强需弱,价格上涨驱动不足,易跌难涨。 基本面信息汇总 2025年06月03日 0 点赞 0 评论 234 浏览
2025年6月2日浮法玻璃基本面汇总 当前浮法玻璃供需存季节性改善,但需求端地产表现一般,沙河供应又呈现回升趋势,叠加后期玻璃需求面临梅雨淡季,短期库存难以较大幅度下降。浮法玻璃基本面季节性供强需弱,价格上涨驱动不足,易跌难涨。 基本面信息汇总 2025年06月02日 0 点赞 0 评论 160 浏览
2025年6月1日浮法玻璃基本面汇总 当前浮法玻璃供需存季节性改善,但需求端地产表现一般,沙河供应又呈现回升趋势,叠加后期玻璃需求面临梅雨淡季,短期库存难以较大幅度下降。浮法玻璃基本面季节性供强需弱,价格上涨驱动不足,易跌难涨。 基本面信息汇总 2025年06月01日 0 点赞 0 评论 207 浏览
2025年5月31日浮法玻璃基本面汇总 当前浮法玻璃供需存季节性改善,但需求端地产表现一般,沙河供应又呈现回升趋势,叠加后期玻璃需求面临梅雨淡季,短期库存难以较大幅度下降。浮法玻璃基本面季节性供强需弱,价格上涨驱动不足,易跌难涨。 基本面信息汇总 2025年05月31日 1 点赞 0 评论 249 浏览
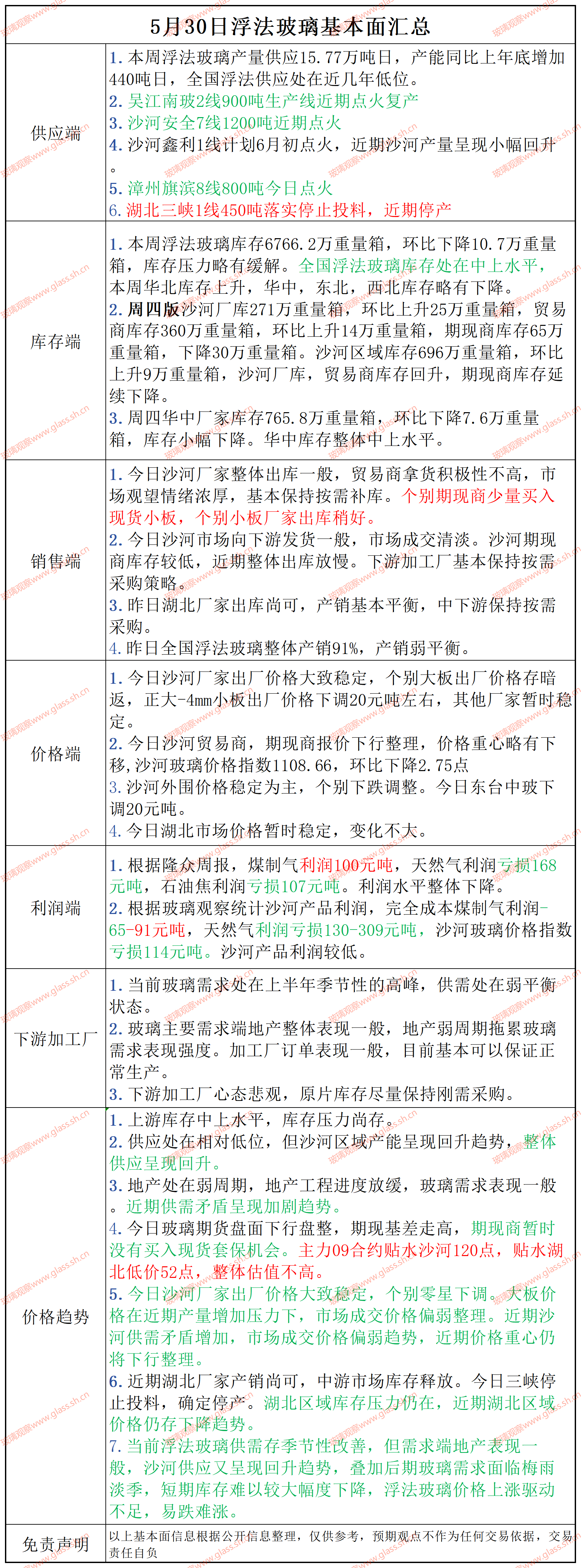
2025年5月30日浮法玻璃基本面汇总 当前浮法玻璃供需存季节性改善,但需求端地产表现一般,沙河供应又呈现回升趋势,叠加后期玻璃需求面临梅雨淡季,短期库存难以较大幅度下降,浮法玻璃价格上涨驱动不足,易跌难涨。 基本面信息汇总 2025年05月30日 0 点赞 0 评论 148 浏览
2022-2025年浮法玻璃供需平衡表(第二十一周) 本周浮法玻璃产量供应15.77万吨日,环比增加0.1万吨日。本周浮法玻璃库存338.31万吨,环比减少0.53万吨,本周日度库存环比减少0.08万吨,本周全国浮法玻璃样本库存表需15.85万吨日,本周库存表需环比上周下降0.05万吨日,本周沙河厂家库存略有增加,华中,西北,东北库存略有下降,幅度不大。 浮法玻璃供需平衡表 2025年05月30日 0 点赞 0 评论 145 浏览