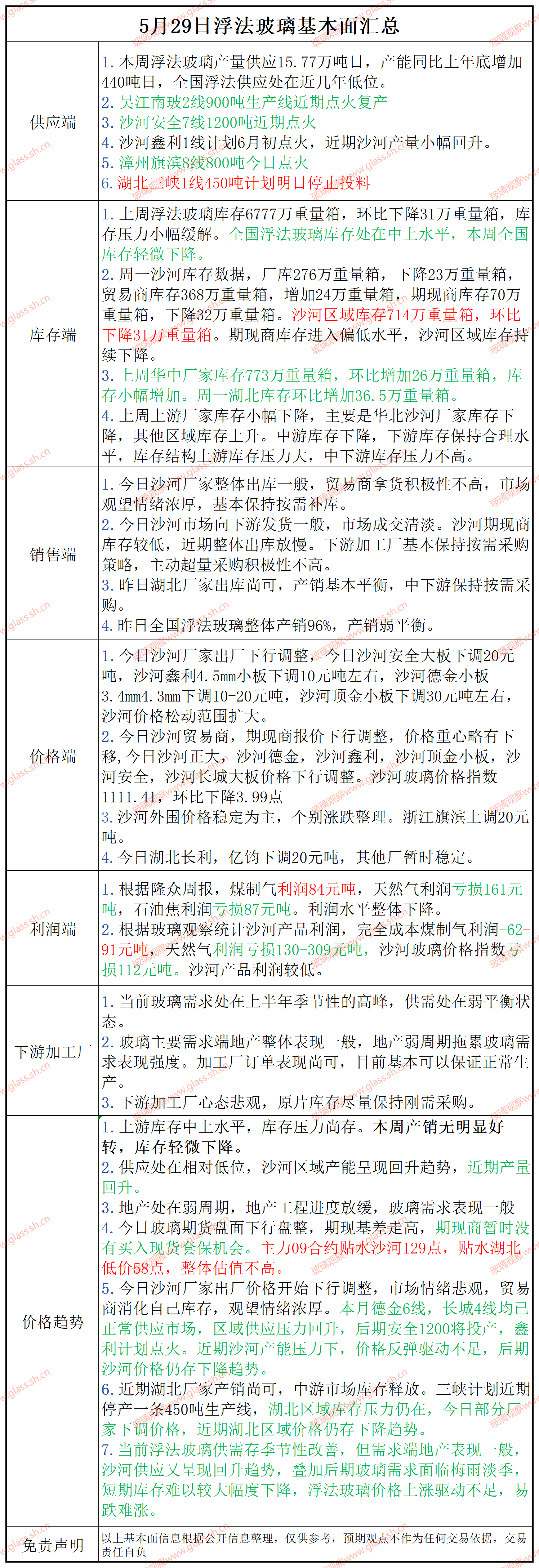
2025年5月29日浮法玻璃基本面汇总 当前浮法玻璃供需存季节性改善,但需求端地产表现一般,沙河供应又呈现回升趋势,叠加后期玻璃需求面临梅雨淡季,短期库存难以较大幅度下降,浮法玻璃价格上涨驱动不足,易跌难涨。 基本面信息汇总 2025年05月29日 0 点赞 0 评论 206 浏览
2025年5月28日浮法玻璃基本面汇总 当前浮法玻璃供需存季节性改善,但需求端地产表现一般,沙河供应又呈现回升趋势,叠加后期玻璃需求面临梅雨淡季,短期库存难以较大幅度下降,浮法玻璃价格上涨驱动不足,易跌难涨。 基本面信息汇总 2025年05月28日 0 点赞 0 评论 194 浏览
2025年5月27日浮法玻璃基本面汇总 当前浮法玻璃供需存季节性改善,但需求端地产表现一般,沙河供应又呈现回升趋势,叠加后期玻璃需求面临梅雨淡季,短期库存难以较大幅度下降,浮法玻璃价格上涨驱动不足,易跌难涨。 基本面信息汇总 2025年05月27日 0 点赞 0 评论 193 浏览
湖北减产?浮法玻璃供需基本面梳理 综合以上逻辑,库存比较良性的沙河存在供应增量,去库速度或将放缓。湖北和全国库存难以在雨季出现较大幅度下降,整体的现货价格将承压运行,上涨驱动不足。但是浮法玻璃利润较低,大部分亏损,在亏损加剧的情况下,随时会出现集中停产。而四季度又是传统旺季,需求存在支撑,如果供应出现明显减量,四季度供需矛盾将季节性缓解,价格存在反弹趋势。 基本面信息汇总 2025年05月26日 0 点赞 0 评论 1145 浏览
2025年5月26日浮法玻璃基本面汇总 当前浮法玻璃供需存季节性改善,但需求端地产表现一般,沙河供应又呈现回升趋势,叠加后期玻璃需求面临梅雨淡季,短期库存难以较大幅度下降,浮法玻璃价格上涨驱动不足,易跌难涨。 基本面信息汇总 2025年05月26日 0 点赞 0 评论 226 浏览
2025年5月25日浮法玻璃基本面汇总 当前浮法玻璃供需存季节性改善,需求端地产表现一般,后期玻璃需求面临梅雨淡季,短期库存难以较大幅度下降,浮法玻璃价格上涨驱动不足。 基本面信息汇总 2025年05月25日 0 点赞 0 评论 202 浏览
2025年5月24日浮法玻璃基本面汇总 当前浮法玻璃供需存季节性改善,需求端地产表现一般,后期玻璃需求面临梅雨淡季,短期库存难以较大幅度下降,浮法玻璃价格上涨驱动不足。 基本面信息汇总 2025年05月24日 0 点赞 0 评论 164 浏览
2025年5月23日浮法玻璃基本面汇总 当前浮法玻璃供需存季节性改善,需求端地产表现一般,后期玻璃需求面临梅雨淡季,短期库存难以较大幅度下降,浮法玻璃价格上涨驱动不足。 基本面信息汇总 2025年05月23日 0 点赞 0 评论 135 浏览
2022-2025年浮法玻璃供需平衡表(第二十周) 本周浮法玻璃产量供应15.67万吨日,环比增加0.08万吨日。本周浮法玻璃库存338.85万吨,环比减少1.57万吨日,本周日度库存环比减少0.22万吨,本周全国浮法玻璃样本库存表需15.9万吨日,本周库存表需环比上周上升0.68万吨日,本周沙河中下游市场适量补充库存,上游厂家库存转移中下游,沙河厂家库存小幅下降,带动库存表需增加。 浮法玻璃供需平衡表 2025年05月22日 0 点赞 0 评论 152 浏览